Different status profiles can be assigned to specification types and item types in QPPD.
Among other things, these make it possible to visibly mark objects (e.g. deletion note/release) or to use version management.
Furthermore, rules can be defined based on a status, such as "Content of object cannot be changed" or "Content can be changed".
In QPPD, three standard status schemes are defined during initial implementation.
Depending on the requirements, additional status profiles can also be defined in Customizing.
This page describes the three standard schemes BASIC, RELEASE, and VERSION.
Status scheme BASIC
This status scheme contains the following statuses:
Status Designation  | short  | Status  | typical meaning  | 
|---|---|---|---|
Complete  | OK  | IZQOK  | Object is free of errors and can be processed (initial status)  | 
Inactive  | INAK  | IZQIA  | Object should not be able to be used  | 
Notice for deletion  | LOE  | IZQLO  | Object is to be deleted  | 
Technical Defect  | TDEF  | IZQTD  | Object has critical error (this status can only be set by program)  | 
Warning  | WARN  | IZQWA  | Object has warning messages  | 
Error  | FEHL  | IZQXX  | Object has error messages  | 
Status scheme RELEASE
This status scheme contains the following statuses:
Status Designation  | short  | Status  | typical meaning  | 
|---|---|---|---|
Complete  | OK  | IZQOK  | Object is free of errors and can be processed (initial status)  | 
Released  | FREI  | IZQFR  | Object is released. The content cannot be edited in this status.  | 
Notice for deletion  | LOE  | IZQLO  | Object is to be deleted  | 
Technical defect  | TDEF  | IZQTD  | Object has a critical error (this status can only be set by the program)  | 
Warning  | WARN  | IZQWA  | Object has warning messages  | 
Error  | FEHL  | IZQXX  | Object has error messages  | 
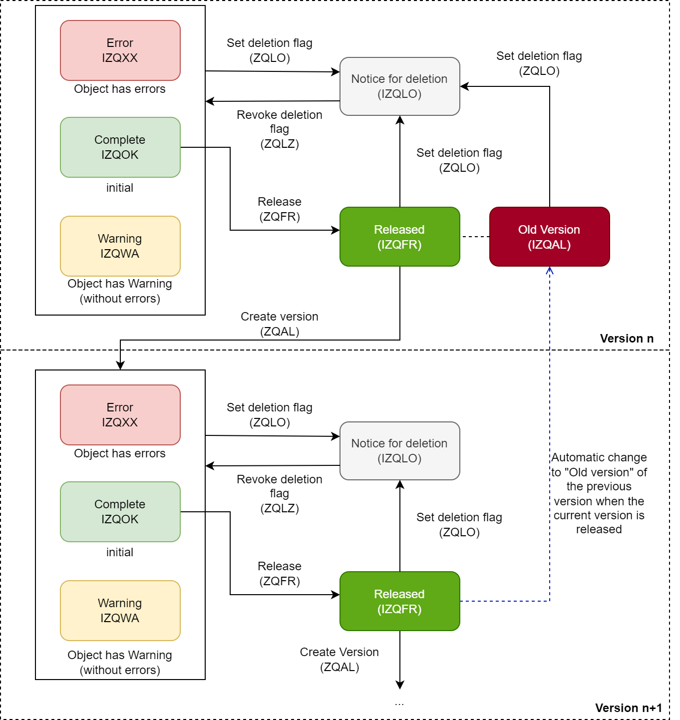
Status scheme VERSION
This status scheme contains the following statuses:
Status Designation  | short  | Status  | Typical meaning  | 
|---|---|---|---|
Complete  | OK  | IZQOK  | Object is free of errors and can be processed (initial status)  | 
Released  | FREI  | IZQFR  | Object is released. The content cannot be edited in this status  | 
Old Version  | ZAL  | IZQAL  | Object has a newer version, which has already been released  | 
Notice for Deletion  | LOE  | IZQLO  | Object is to be deleted  | 
Technical Defect  | TDEF  | IZQTD  | Object has critical error (this status can only be set by program)  | 
Warning  | WARN  | IZQWA  | Object has warning messages  | 
Error  | FEHL  | IZQXX  | Object has error messages  | 


