Zu Vorschriftenarten und Positionstypen können in QPPD unterschiedliche Statusschemata zugeordnet werden.
Diese ermöglichen es unter anderem, Objekte für alle sichtbar zu kennzeichnen (bspw. Löschvermerkung/Freigabe) oder eine Versionsverwaltung zu nutzen.
Weiterhin können anhand eines Status Regeln definiert werden, wie "Inhalt des Objekts nicht änderbar" oder "Inhalt änderbar".
In QPPD sind bei der Erstimplementierung drei Standard Statusschemata definiert.
Je nach Bedarf können im Customizing auch weitere Statusschemata definiert werden.
Diese Seite beschreibt die drei Standard-Schemata BASIC, RELEASE und VERSION.
Statusschema BASIC
Dieses Statusschema beinhaltet folgende Status:
Status Bezeichnung  | kurz  | Status  | typische Bedeutung  | 
|---|---|---|---|
Vollständig  | OK  | IZQOK  | Objekt ist fehlerfrei und bearbeitbar (initialer Status)  | 
Inaktiv  | INAK  | IZQIA  | Objekt soll nicht verwendet werden können  | 
Löschvermerkung  | LOE  | IZQLO  | Objekt soll gelöscht werden  | 
Technischer Defekt  | TDEF  | IZQTD  | Objekt weist kritische Fehler auf (dieser Status kann nur per Programm gesetzt werden)  | 
Warnung  | WARN  | IZQWA  | Objekt hat Warnungsmeldungen  | 
Fehlerhaft  | FEHL  | IZQXX  | Objekt hat Fehlermeldungen  | 
Statusschema RELEASE
Dieses Statusschema beinhaltet folgende Status:
Status Bezeichnung  | kurz  | Status  | typische Bedeutung  | 
|---|---|---|---|
Vollständig  | OK  | IZQOK  | Objekt ist fehlerfrei und bearbeitbar (initialer Status)  | 
freigegeben  | FREI  | IZQFR  | Objekt ist freigegeben. Der Inhalt kann in diesem Status nicht editiert werden.  | 
Löschvermerkung  | LOE  | IZQLO  | Objekt soll gelöscht werden  | 
Technischer Defekt  | TDEF  | IZQTD  | Objekt weist kritische Fehler auf (dieser Status kann nur per Programm gesetzt werden)  | 
Warnung  | WARN  | IZQWA  | Objekt hat Warnungsmeldungen  | 
Fehlerhaft  | FEHL  | IZQXX  | Objekt hat Fehlermeldungen  | 
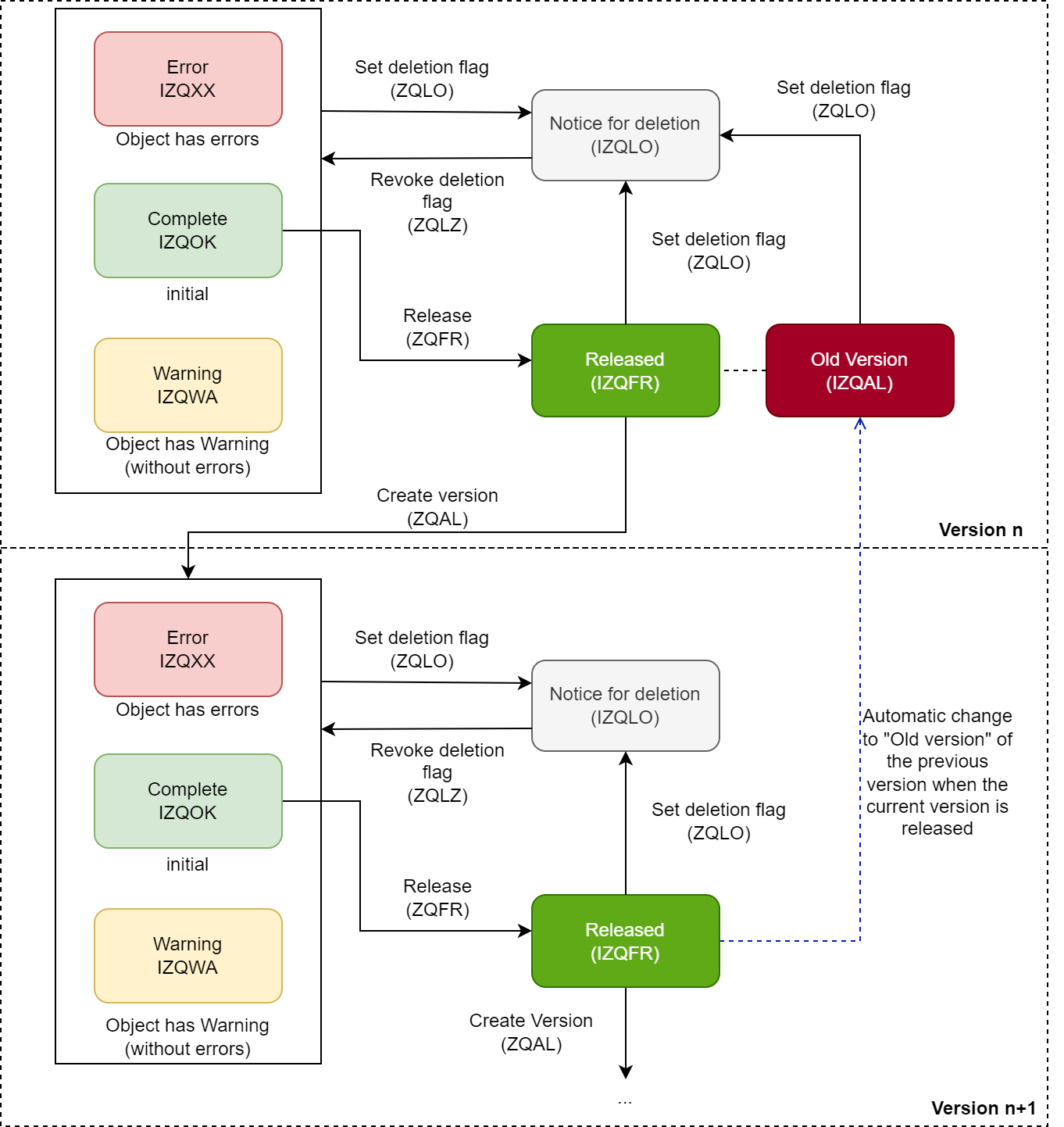
Statusschema VERSION
Dieses Statusschema beinhaltet folgende Status:
Status Bezeichnung  | kurz  | Status  | typische Bedeutung  | 
|---|---|---|---|
Vollständig  | OK  | IZQOK  | Objekt ist fehlerfrei und bearbeitbar (initialer Status)  | 
freigegeben  | FREI  | IZQFR  | Objekt ist freigegeben. Der Inhalt kann in diesem Status nicht editiert werden  | 
Alte Version  | ZAL  | IZQAL  | Objekt hat eine neuere Version, welche bereits freigegeben wurde  | 
Löschvermerkung  | LOE  | IZQLO  | Objekt soll gelöscht werden  | 
Technischer Defekt  | TDEF  | IZQTD  | Objekt weist kritische Fehler auf (dieser Status kann nur per Programm gesetzt werden)  | 
Warnung  | WARN  | IZQWA  | Objekt hat Warnungsmeldungen  | 
Fehlerhaft  | FEHL  | IZQXX  | Objekt hat Fehlermeldungen  | 


