Diese Seite ist eine technische Dokumentation, wie ICONs bestimmt werden und wie intern die Kennzeichen MODEREF und MANU gesetzt werden.
Feldname | Beschreibung |
|---|---|
MODEREF | Gibt Aufschluss über Quelle und Zustand der Elementwerte |
MANU | Elementwerte wurde manuell geändert |
ICON | Zugeordnetes Symbol |
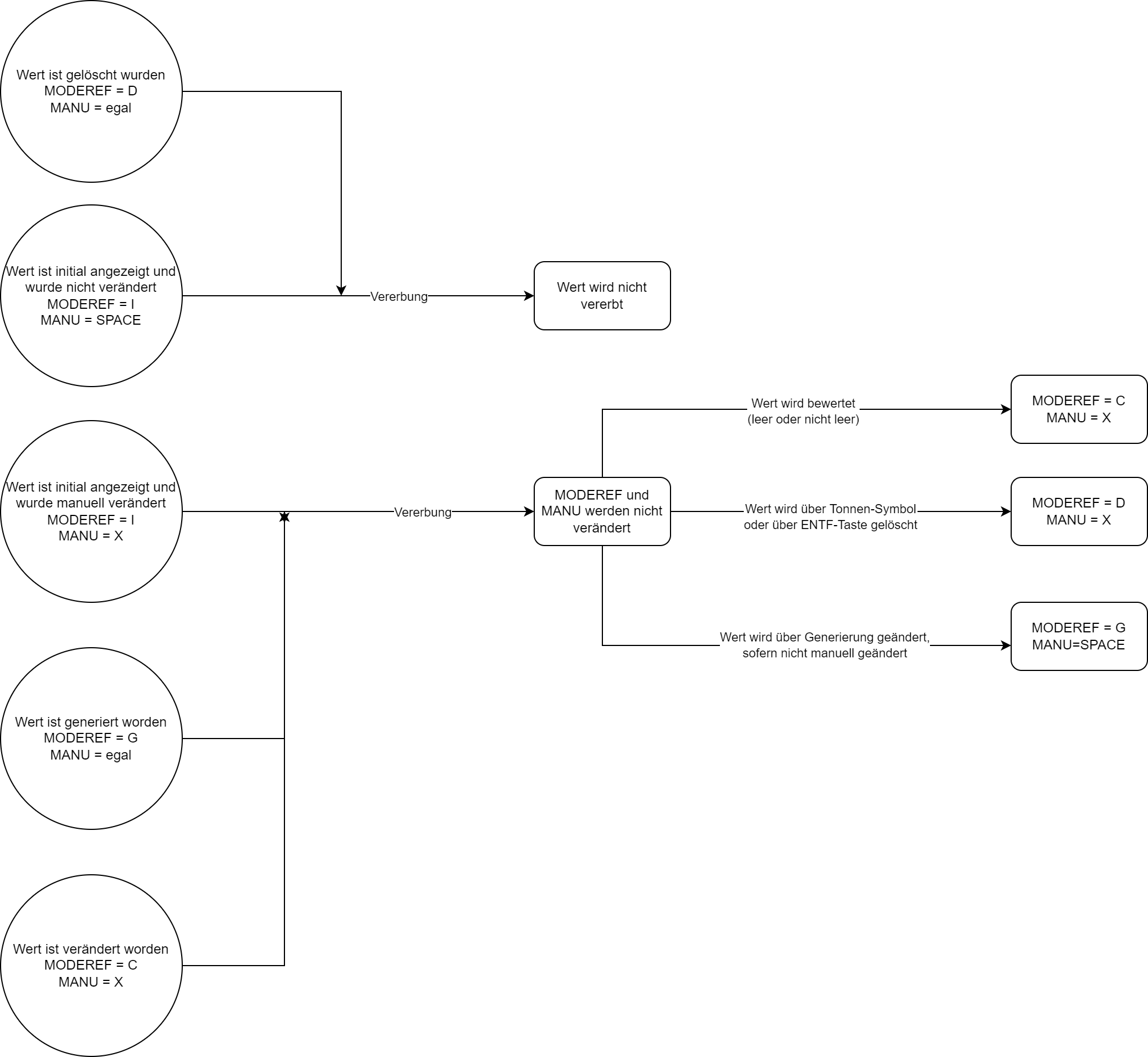
Funktion MODEREF-Kennzeichen
Das MODEREF ist ein internes, einstelliges Kennzeichen, was von MAMBA in verschiedenen Situationen gesetzt und ausgewertet wird. Es wird u.A. verwendet für:
Setzung des ICONs (siehe unten)
Einfärbung der Zeile, falls der Wert gelöscht ist
MODEREF | Bedeutung |
leer | nicht definiert |
G | Der Wert wurde durch eine Generierung gesetzt. |
D | Der Wert wurde von einer Referenz geerbt und anschließend gelöscht. |
C | Der Wert wurde von einer Referenz geerbt oder von einer Generierung geändert und anschließend geändert. |
I | Alle anderen Fälle. |
Funktion MANU-Kennzeichen
Das MANU-Kennzeichen ist ein boolscher Wert, welcher standardmäßig mit FALSE bewertet ist. Dieser wird auf TRUE gesetzt gdw. ein Wertefeld des korrespondierenden VAL- bzw. PMK-Eintrags durch den Benutzer im GUI oder über den BUS verändert wird. Sofern es auf TRUE gesetzt ist, kann eine Generierung die Wertefelder des korrespondierenden VAL- bzw. PMK-Eintrags nicht überschreiben. Ein Wert TRUE bewirkt auch, dass ein anderes ICON, siehe unten, angezeigt wird.
Bestimmung von ICON
MODEREF | MANU | eigener RELATTYP | Referenz | ICON | Symbol | Verwendung Knoten | Verwendung Daten |
egal | egal | REF_SEK | egal | ICON_WD_NAVIGATION_LINK | Der Knoten wird als Sekundärreferenz verwendet. Alle Ikonen sind gleich. | ||
I, C oder G | X | SPACE, ORI oder REF_PRI | egal | ICON_CHANGE | Der Knoten ist ein Original-Knoten oder wird als Primärreferenz verwendet. | Der Wert wurde manuell geändert und ist nicht gelöscht. Es spielt keine Rolle, ob eine Referenz existiert oder nicht. | |
D | egal | egal | ICON_DELETE | Der Wert wurde gelöscht. Es spielt keine Rolle, ob eine Referenz existiert oder nicht. | |||
G | leer | egal | ICON_GENERATE | Der Wert wurde nicht manuell geändert und generiert. Es spielt keine Rolle, ob eine Referenz existiert oder nicht. | |||
I | leer | keine | ICON_CREATE | Der Wert wurde nicht manuell geändert und weder gelöscht, generiert oder geändert und es gibt keine Referenz. | |||
C | egal | keine | ICON_CHANGE | Der Wert wurde geändert und es gibt keine Referenz. | |||
I, C | leer | REF_PRI | ICON_WF_LINK | Der Wert wurde nicht manuell geändert und weder gelöscht, generiert oder geändert und es gibt eine Primärreferenz. | |||
I, C | leer | REF_SEK | ICON_PPE_ASSY_HEAD | Der Wert wurde nicht manuell geändert und weder gelöscht, generiert oder geändert und es gibt eine Sekundärreferenz. |
Fall ohne Vererbung
Neuer Wert wird angelegt und manuell bzw. durch Generierung verändert.
Fall mit Vererbung
Verebter Wert wird manuell bzw. durch Generierung verändert.
Spezialfall Datenänderung über BUS
Durch den BUS ist es möglich, Daten an einem Knoten zu ändern ohne dass das MANU-Kennzeichen gesetzt wird. Dazu wird im zugehörigen Datensatz im Feld MANU die Konstante /SCT/QP_CL_CONST=>VALUE_INITIAL in den verschiedenen BUS-Methoden übergeben.

