This page is a technical documentation on how ICONs are determined and how the MODEREF and MANU indicators are set internally.
Field name  | Description  | 
|---|---|
MODEREF  | Provides information about the source and state of the element values  | 
MANU  | Element values were changed manually  | 
ICON  | Assigned icon  | 
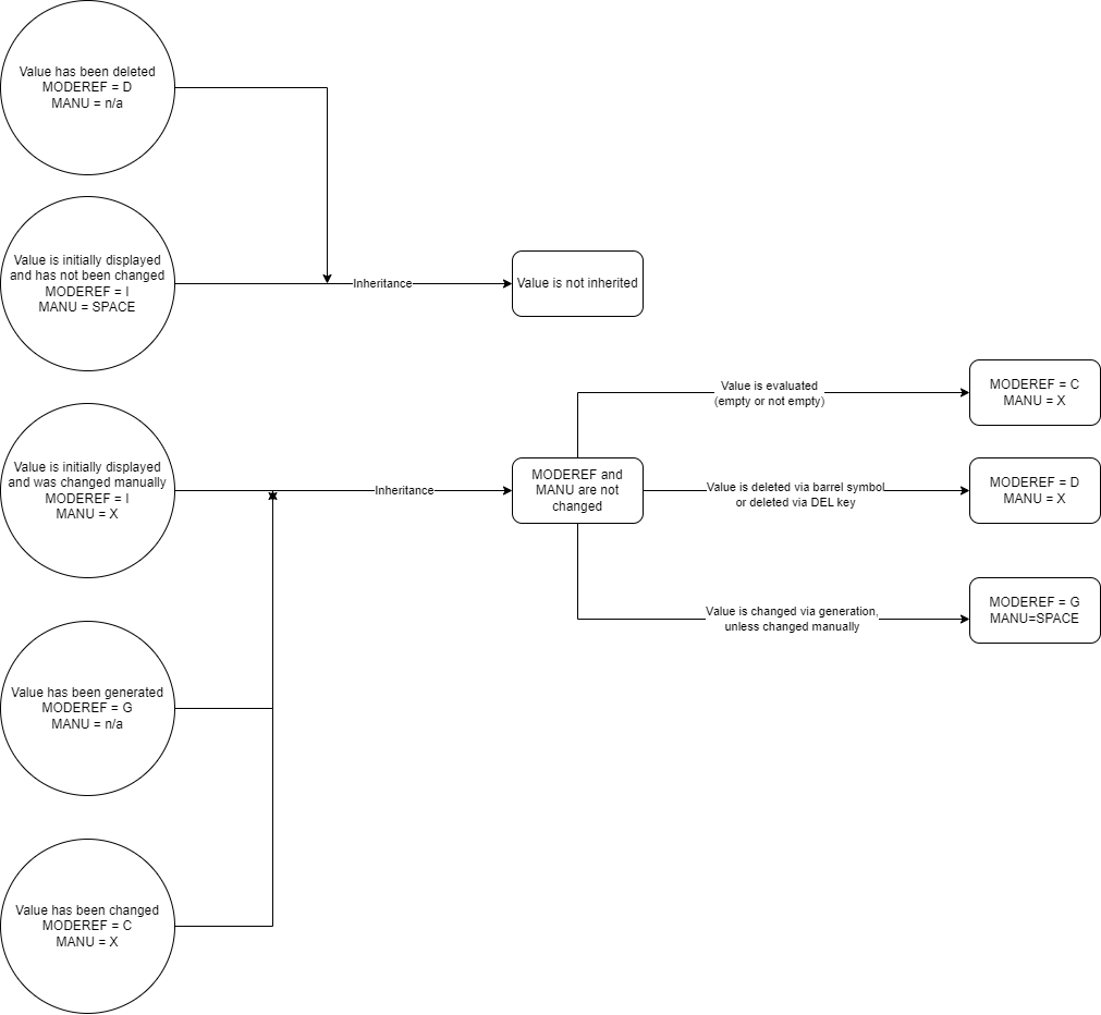
Function MODEREF indicator
The MODEREF is an internal, one-digit indicator that is set and evaluated by MAMBA in various situations. It is used, among other things, for:
Setting the ICON (see below)
Coloring of the line if the value is deleted
MODEREF  | Meaning  | 
blank  | undefined  | 
G  | The value was set by a generation.  | 
D  | The value was inherited from a reference and then deleted.  | 
C  | The value was inherited from a reference or changed from a generation and then changed.  | 
I  | All other cases.  | 
Function MANU indicator
The MANU flag is a boolean value that is set to FALSE by default. It is set to TRUE whenever a value field of the corresponding VAL or PMK entry is changed by the user in the GUI or via the BUS. If it is set to TRUE, a generation cannot overwrite the value fields of the corresponding VAL or PMK entry. A value TRUE also causes another ICON, see below, to be displayed.
Determination of ICON
MODEREF  | MANU  | separate RELATTYP  | Reference  | ICON  | Symbol  | Use nodes  | Usage Data  | 
n/a  | n/a  | REF_SEK  | n/a  | ICON_WD_NAVIGATION_LINK  | The node is used as a secondary reference. All icons are the same.  | ||
I, C or G  | X  | SPACE, ORI or REF_PRI  | n/a  | ICON_CHANGE  | The node is an original node or is used as a primary reference.  | The value was changed manually and is not deleted. It does not matter whether a reference exists or not.  | |
D  | n/a  | n/a  | ICON_DELETE  | The value has been deleted. It does not matter whether a reference exists or not.  | |||
G  | blank  | n/a  | ICON_GENERATE  | The value was not manually changed and generated. It does not matter whether a reference exists or not.  | |||
I  | blank  | no  | ICON_CREATE  | The value has not been manually changed and has not been deleted, generated, or modified and there is no reference.  | |||
C  | n/a  | no  | ICON_CHANGE  | The value has been changed and there is no reference.  | |||
I, C  | blank  | REF_PRI  | ICON_WF_LINK  | The value has not been manually changed and has not been deleted, generated, or modified and there is a primary reference.  | |||
I, C  | blank  | REF_SEK  | ICON_PPE_ASSY_HEAD  | The value has not been manually changed and has not been deleted, generated, or modified and there is a secondary reference.  | 
Case without inheritance
New value is created and changed manually or by generation.
Case with inheritance
Inherited value is changed manually or by generation.
Special case data change via BUS
The BUS makes it possible to change data at a node without setting the MANU indicator. To do this, the constant /SCT/QP_CL_CONST=>VALUE_INITIAL is transferred in the corresponding data record in the MANU field in the various BUS methods.

